催化燃烧与红外原理在LEL在线监测中的性能比较与分析
在石油化工、能源电力、精细制造等工业领域,可燃气体泄漏是引发火灾、爆炸等重大安全事故的主要风险源之一。为预防此类事故,在线监测可燃气体浓度,并在其达到爆炸下限(Lower Explosive Limit, LEL)前发出预警,是构筑工业安全防线的关键环节-5。在众多监测技术中,基于催化燃烧(Catalytic Bead, CAT)原理和红外(Infrared, IR)原理的探测器是当前固定式在线LEL监测的主流选择。两者虽目标一致,但技术路径迥异,性能特点与应用边界分明。本文旨在对这两种核心技术进行全面深入的比较与分析,以期为不同工业场景下的安全仪表选型提供科学依据。
一、 核心原理:化学燃烧与物理吸收的本质分野
催化燃烧与红外技术的根本区别,在于其检测可燃气体浓度所依据的物理化学原理完全不同。
1. 催化燃烧原理:基于催化氧化反应的“微型燃烧室”
催化燃烧式传感器的工作原理可形象地比喻为一个“微型燃气灶”或“微型燃烧室”。其核心是惠斯通电桥和一对由铂丝线圈制成的元件——检测元件与补偿元件。检测元件表面涂有钯、铂等贵金属催化剂,而补偿元件则经过惰化处理。当可燃气体扩散至传感器内部,在催化剂的作用下,气体会在远低于其自燃点的温度下于检测元件表面发生无焰燃烧(催化氧化),释放热量。这导致检测元件的温度升高,进而引起其电阻值发生变化。补偿元件不参与反应,主要用于补偿环境温度、湿度等变化带来的影响。电桥测量两个元件的电阻差,并将其转换为与气体浓度成正比的电信号,最终显示为LEL百分比值。这是一种化学检测原理,其检测依赖于气体在催化剂表面的燃烧反应。
2. 红外原理:基于分子光谱吸收的“智能光尺”
非分光红外(NDIR)原理则是一种物理检测方法。其工作过程类似于一个“智能手电筒”:传感器向检测气室内发射一束特定波长的红外光,当光束穿过待测气体时,气体分子(如甲烷等碳氢化合物)会吸收特定波长的红外光能量。吸收的强度遵循朗伯-比尔定律,与气体浓度成正比。探测器通过测量红外光束穿过气体后的能量衰减程度,即可精确计算出目标气体的浓度。该过程不与气体发生化学反应,仅是基于气体分子固有的红外吸收“指纹”特征进行识别和测量。
二、 性能指标多维对比:优势与局限的全面审视
基于不同的工作原理,两种技术在关键性能指标上表现出显著差异,直接决定了其适用场景。
| 对比维度 | 催化燃烧原理 (CAT) | 红外原理 (IR/NDIR) | 对比结论与影响 |
|---|---|---|---|
| 检测原理 | 化学原理:催化氧化反应,测量电阻变化。 | 物理原理:红外光谱吸收,测量光强衰减。 | 本质不同,导致抗干扰性、安全性等根本差异。 |
| 检测目标 | 广谱性检测:对几乎所有可燃气体均有响应,无法区分气体种类。 | 选择性检测:针对具有红外吸收特性的特定气体(如碳氢化合物),选择性高。 | CAT适合监测“总可燃气体浓度”;IR适合监测特定气体,抗交叉干扰强。 |
| 检测范围 | 通常为0-100%LEL。高浓度气体可能导致传感器损坏或读数不准。 | 范围宽,可从0-100%LEL延伸至0-100%体积浓度,能应对高浓度环境。 | IR在高浓度或过范围气体环境下更具优势,安全性更好。 |
| 抗中毒/干扰 | 极差。易受硅化物、硫化物、卤素化合物、铅化物等“毒害”,导致催化剂永久性失效。也受高湿度、强气流影响。 | 极强。光学原理不易中毒,不受上述毒物影响。部分设计能抵抗背景气体干扰。 | 存在催化剂毒物的环境(如污水处理厂、半导体车间)必须选用IR。 |
| 氧气依赖性 | 必须。需要至少10%-15%的氧气参与催化燃烧反应。 | 无需。检测不依赖氧气。 | 在惰化处理(如氮气保护)的储罐、容器等缺氧环境中,只能使用IR。 |
| 响应与预热 | 响应速度快(T90通常<30秒),但开机需数分钟预热以达到催化剂工作温度。 | 响应迅速(可快于CAT),且开机即可工作,无需预热。 | IR在需要瞬时监测或频繁启停的场合更方便。 |
| 使用寿命 | 较短,通常1-3年。催化剂会因中毒、烧结和老化而性能衰退。 | 很长,通常5-10年甚至更长。主要取决于红外光源寿命,衰减缓慢。 | IR的长期使用成本(TCO)可能更低,减少了更换和维护频率。 |
| 安全性 | 传感器本身工作在高温下(300-500°C),在极端故障情况下存在成为点火源的潜在风险。 | 本质安全。检测过程无需加热或化学反应,仪器内部通常为常温,无点火风险。 | IR在极高风险或对防爆要求极严的场合更具安全性优势。 |
| 初始投资成本 | 较低。技术成熟,产业链完善。 | 较高。光学部件和电路设计更复杂。 | CAT具有明显的价格优势,适合预算有限的项目。 |
| 长期维护成本 | 较高。需定期(每3-6个月)用标准气体校准,以补偿灵敏度衰减和零点漂移。传感器更换频率高。 | 较低。稳定性极高,无零点漂移,校准周期可延长至6-12个月或更长。传感器几乎免维护。 | 从全生命周期成本看,IR在恶劣或维护不便的场合经济性更佳。 |
特别说明:氢气检测
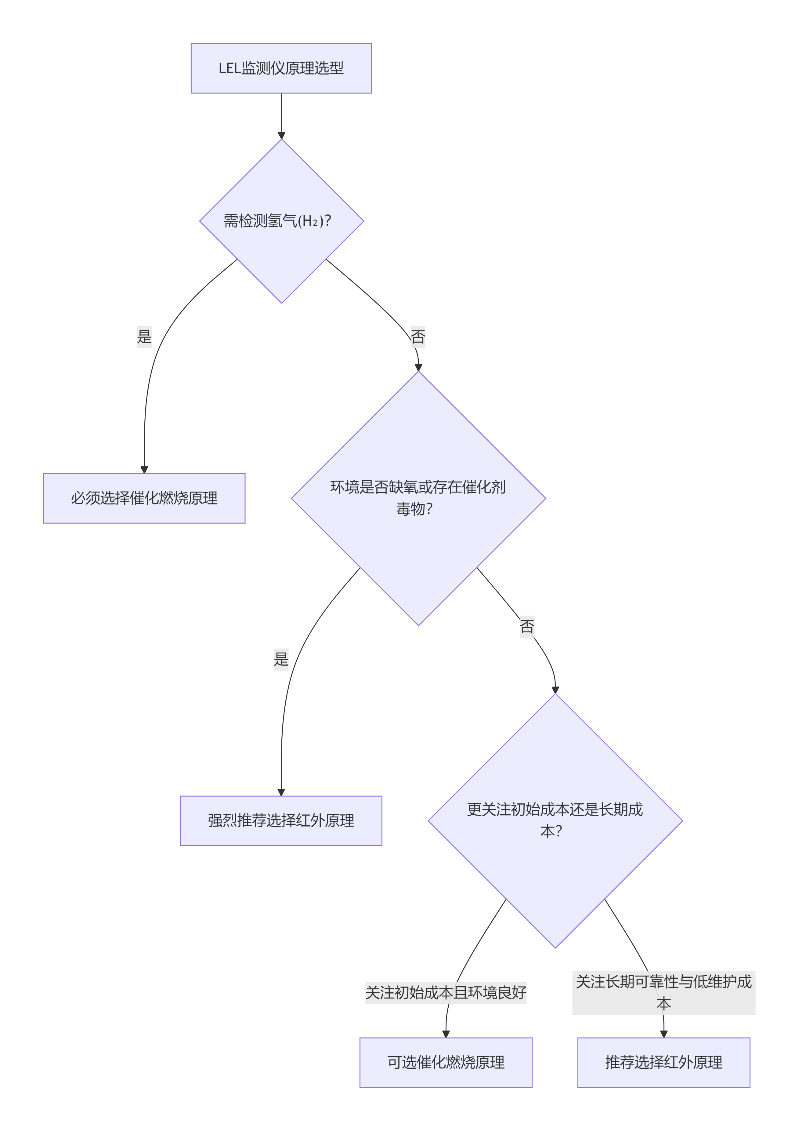
红外原理无法检测氢气(H₂)、乙炔(C₂H₂)等对称的双原子分子或无偶极矩的气体,因为它们对红外光没有吸收特性。因此,在需要监测氢气的场景中,催化燃烧原理是当前唯一可行的选择。
三、 应用场景分析与选型决策指南
没有绝对最优的技术,只有最适合特定场景的技术。选型的核心在于深入分析应用环境的所有关键因素。
1. 优先选择催化燃烧(CAT)原理的场景:
目标气体包含氢气:这是决定性因素。
环境良好且成本敏感:确认环境中不含已知的催化剂毒物(硅酮、硫化氢、卤素等),氧气含量正常(>18%),且项目对初始投资有严格限制。
典型应用:普通炼油厂装置区、燃气锅炉房、城市燃气调压站、家用甲烷探测器等环境相对简单、气体成分明确的区域。
2. 优先或必须选择红外(IR)原理的场景:
存在催化剂毒物的环境:如污水处理厂(硫化氢)、半导体制造业(硅烷)、化工厂(卤代烃溶剂)、使用硅酮密封胶的场所等。
缺氧或可变氧环境:如采用氮封的化学品储罐、反应釜、船舶惰性气体系统、粮仓等。
需要极低维护和长寿命:对于安装位置偏远、高空或维护不便的场合,IR可大幅降低运维成本和风险。
监测高浓度或背景气体复杂:如溶剂回收装置、RTO/RCO废气进口等高浓度VOCs环境,或需要精确测量某种特定碳氢化合物的场合。
对安全等级要求极高:鉴于其本质安全的特性,IR更适用于最高级别的防爆区域。
选型决策流程
一个清晰的决策逻辑有助于快速定位合适的技术。如下图所示,可以从检测气体、环境条件、成本考量三个核心维度进行判断:

四、 结论与展望
催化燃烧与红外原理在LEL在线监测领域各擅胜场。催化燃烧技术以其成本低廉、对氢气有效、响应快速的特点,在传统、规范的工业环境中仍占据重要地位。而红外技术则凭借其抗中毒、免维护、长寿命、适应缺氧环境及本质安全的卓越性能,正日益成为复杂、恶劣工况及高标准安全需求下的首选,代表了技术发展的主流方向。
在当今工业安全要求不断提高、智能化运维需求日益增长的背景下,选择何种技术已不能仅凭初始投资决定,而应基于全面的全生命周期成本分析和深入的应用场景风险评估。当无法完全排除环境中的毒物或不确定性时,选择红外原理无疑是更稳健、更安全的长远投资。对于关系到重大安全的关键联锁回路,红外技术提供的更高可靠性和稳定性,能够为企业安全生产提供更为坚实的保障。未来,随着红外传感器成本的进一步优化和智能化诊断功能的集成,其应用广度与深度必将持续扩展。




